Parenzana Residency Notes

Notes during the residency at Castelletto Parenzana (on the former TPC train line) → http://fo.am/family-residency-sarah-neville/ and continued at adhocracy residency notes

Photos: http://www.flickr.com/photos/foam/sets/72157636156644153/

From the 30th of September to the 9th of October 2013, Sarah Neville, Florence Thomas, Nik Gaffney and Maja Kuzmanovic inhabit the Castello Parenzana, close to the legendary town of Motovun in Istria, Croatia. Matt and Miranda Thomas take part in the residency as well, remotely from the Adelaide Hills. Although the landscape in Istrian and South Australian hills might share similarities of climate and topography, the flora and fauna, stories and cultures that grew from them are quite different. Inspired and informed by the landscape, the weather and the (hi)stories of both places, as well as our own experiences as inhabitants and migrants, we're looking into the relationships between storytelling and the environment, particularly when dealing with unpredictability, turbulence, 'uncontrollability', as well as full-blown natural disasters.

With warm thanks to Dorina Vlakancic, for her support and welcoming this residency to Castello Parenzana; Danica Kuzmanovic, for sharing her social network with us, helping with planning and logistics, as well as a wonderful moral support; Goran Kuzmanovic and his friends for allowing us to borrow an all-terrain pram, much needed for a well-travelled baby in residence!

Supported by the Flemish Authorities, the Culture 2007-2013 Framework of the European Commission and the Thomas family.

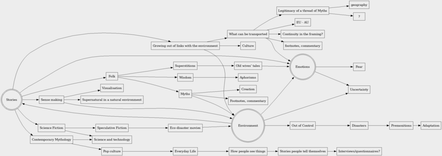
Notes from 20131002


digraph 20131002 {
bgcolor = "grey93";
rankdir="LR";
node [shape = doublecircle]; Stories Emotions Environment;
node [shape = box];
Environment -> Uncertainty;
Environment -> "Out of Control" -> Disasters -> Premonitions -> Adaptation;
Environment -> Emotions;
Environment -> Stories;
"Growing out of links with the environment" -> Environment;
Stories -> "Sense making" -> Environment;
"Sense making" -> Visualisation;
"Sense making" -> "Supernatural in a natural environment";
Stories -> "Contemporary Mythology" -> "Pop culture" -> "Everyday Life" -> "How people see things" -> "Stories people tell themselves" -> "Interviews/questionnaires?";
"Contemporary Mythology" -> "Science and technology";
Stories -> "Science Fiction" -> "Speculative Fiction" -> "Eco-disaster movies" -> Environment;
"Science Fiction" -> "Science and technology";
Stories -> "Growing out of links with the environment" -> Culture;
Stories -> Folk -> Myths -> Environment;
Myths -> Creation Myths;
Creation Myths -> "Footnotes, commentary";
Folk -> Wisdom -> Aphorisms
Folk -> Superstitions -> "Old wives' tales" -> Emotions;
Stories -> Emotions;
Emotions -> Uncertainty;
Emotions -> Fear;
"Growing out of links with the environment" -> "What can be transported" -> "Legitimacy of a thread of Myths" -> "geography";
"Legitimacy of a thread of Myths" -> "?";
"What can be transported" -> "EU - AU";
"What can be transported" -> "Continuity in the framing?";
"What can be transported" -> "footnotes, commentary";
"What can be transported" -> "Emotions"
}

Notes from 20131003

A few things to explore:

  • reviewing documentation of the early beginnings of the project in Sweden and Australia
    • Miranda: volcano is a rock with a hole in it, there is lava and you can die from it.
    • “In the heat” - collapsibility of a body, fragility, no escape
    • Dialogues ( Demeter & Persephone - harshness of content, gentleness of voices, related to natural and cultural disasters
  • staging photos around the house with emerging characters (storyteller, the child…) and the environment
  • vocal exercise working with keywords from local legends and/or emerging from the process
  • Tasks for Matt: sound explorations responding to conceptual developments in Castelletto
  • Tasks for Miranda: How does this story continue: “There once was a giant, who built a town on a hill to hide a fairy…”
L1006762

Exploring the region:

Questions to explore:

  • How can stories be presented?
  • What are people telling themselves?
  • How can a story be dislocated and become something else?
  • What stories are told to understand the weather: how do historical myths relate to contemporary ones, e.g. sci-fi movies about ecological disasters, where stories are only told when the weather becomes extreme… what happens to all the other stories about weather in daily life?

Creation myths in contrast to aphorisms and sayings about the weather and other natural phenomena, such as:

  • Miranda's volcano story,
  • the “red sunset” saying (in Italian: Rosso di sera - bel tempo si spera; rosso di mattina - pioggia si avvicina) and other aphorisms and proverbs (aka weatherlore)
  • the tribe escaping a tsunami by listening to an ancient myth and running up a mountain after recognising warning signs as predicted in the story

Anthropologists had initially expected the aboriginal population of the Andaman Islands to be badly affected by the tsunami and even feared the already depopulated Onge tribe could have been wiped out. Many of the aboriginal tribes evacuated and suffered fewer casualties. Oral traditions developed from previous earthquakes helped the aboriginal tribes escape the tsunami. For example, the folklore of the Onges talks of “huge shaking of ground followed by high wall of water”. Almost all of the Onge people seemed to have survived the tsunami. http://en.wikipedia.org/wiki/2004_Indian_Ocean_earthquake_and_tsunami#Signs_and_warnings

Aphorisms include a heuristic approach to the world, they deal with probabilities rather than dogmas. What happens to age old sayings that might be less in tune with current climate chaos (when red sunsets don't only mean nice weather the next day, but could signal unexpected fires and other calamities). Do we need new annotations or re-interpretations of these texts to reflect our time?


digraph 20131003 {
bgcolor = "grey93";
rankdir="LR";
node [shape = doublecircle]; Form Migration;
node [shape = box];
Form -> "Australian Yarn" -> "A house" -> "In Adelaide Hills";
Form -> "A house in the hills" -> "Castelletto Parenzana" -> "Fairy Tales";
"A house" -> "A house in the hills";
"Castelletto Parenzana" -> "A railway that isn't there";
Form -> "Question of claim on cultural heritage" -> Migration -> "How you understand (new) surroundings" -> "Remembering landscapes left behind";
"How you understand (new) surroundings" -> "Hyperawareness of new / adopted landscapes";
Migration -> "Closing of borders" -> "Rise of nationalism and xenophobia";
Form -> Annotations -> "Re-interpretations of aphorisms about turbulent weather";
Form -> "Discarded stories" -> "Filmske Novosti Showreels" -> "Cemetery for unwanted stories"
}

Notes from 20131004

The Storyteller and the child

Characters:

  • storyteller
  • baby
  • mother (the same as storyteller)
  • (photographer)

The stories we're looking at could be expressions of emotions, such as the threat of the body being destroyed. They could also be seen as a way for a storyteller to garden or forage the inner and outer landscape. As with oral storytelling, the stories could be warnings (weather, poisons…) in disguise, or tales of folk wisdom (weatherlore)

Task: Improvise the moments in the space, as improvised staging including the characters

L1006884

The nature of rain is always the same but it makes thorns grow in the desert and flowers in the garden. | Edible and poisonous plants (notes at http://www.flickr.com/photos/foam/10084237623/)

L1006964

No one knows what rolls behind the mountain

L1006909

All flowers of the future are in the seed of the present

L1006976

Furious storm passes quickly

L1006882

Experience is the mother of science | Musings on stories, ethnobotany and plant mythology

Weather lore

  • sayings, aphorisms, proverbs
  • things we tell each other as short stories (“the sun has changed…”). Would asking people to talk about when the sun changed elicit personal stories across different cultures and communities linked by a shared experience with the weather?
  • The moon and the weather may change together, But a change of the moon, will not change the weather.
  • Evening red and morning grey, two sure signs of one fine day.
  • When the forest murmurs and the mountain roars, Then close your windows and shut your doors.
  • When leaves show their undersides, be very sure that rain betides.
  • If bees stay at home, rain will soon come, If they flay away, fine will be the day.
  • Dust rising in dry weather is a sign of approaching change.
  • When smoke hovers close to the ground, there will be a weather change.
  • Red sky at night, Shepard’s delight; Red sky in morning, Shepard take warning.
  • When ants travel in a straight line, expect rain; when they scatter, expect fair weather.

Who are the characters and what are they doing in contemporary weather lore?

  • the fable: more natural disasters due to human interference in the environment (there are some scientific explanations, but many people don't actually know how the two are related)
  • different views on the relationship between humans and the biosphere: in some stories humans are seen as 'the monsters', interfering in the fragile, pure nature; nature needs protection. while other stories portray humans as victims of our own self-destructive trait, humans manifest our own disaster, but nature will adapt and outlive humanity. Both deal with the relative fragility of humans and the environment…
  • superstitions: such as the reading the signs of the biblical “end of times” (resource wars, natural disasters…)

Divination and invocation in storytelling

Divination: descriptive, reactive; “the practice of seeking knowledge of the future or the unknown by supernatural means.”

Invocation: active, giving tools to help you deal with things, or even to bring about a different world (e.g. the onwards and upwards of limitless growth); “the summoning of a deity or the supernatural: his invocation of the ancient mystical powers.”

More on Form...

What is the shape of stories?

  • Australian yarn (nasal voice, and… and… and… no… no… and then…)
  • warnings (short, abrupt, distant, factual…)
  • bed time stories (soothing, quiet…)
  • guslari oral tradition: http://www.youtube.com/watch?v=XA9CR5gpCwA (epic, pathos, mourning…)
  • Fortune telling (intense, personalised, things untold…)

Oral - Written - Digital stories

  • Should we focus on myths and legends or 'lore' (a body of traditions and knowledge on a subject or held by a particular group, typically passed from person to person by word of mouth)
  • difference in importance and structure of myths in oral culture (encapsulating news from other villages, blurry edges between myth and lore), to written culture (this is our shared, fixed history), to digital culture (similar to oral culture - episodic, chopped up, repurposed…)

Tasks

  • stage photos as a starting point to encapsulate a saying; capturing moments as they are developing.
  • write a story with the same starting point (the village, the house, one of the staged photos…) and incorporate themes and questions from discussions.
  • (while its raining) come up with a series of proverbs/rhymes to warn people about inconsistencies in the weather (globally - wherever you are the weather is becoming more unpredictable), and/or what would the localised versions look like (hotter, longer summers in Australia, longer, colder winters in Belgium…); Copenhagen warnings (2 degrees good, 4 degrees bad)
  • Finding historical and contemporary lore about observing animals as early warning systems for weather changes and natural disasters
  • To discuss: cemetery of discarded stories (and dead media)
  • Community conversation on “the sun is different” / “the sky is red”

Myths and Natural Early Warning Systems

“Earthquakes bring vibrational changes on land and in water while storms cause electromagnetic changes in the atmosphere,” he said. “Some animals have acute sense of hearing and smell that allow them to determine something coming towards them long before humans might know that something is there.”

http://news.nationalgeographic.com/news/2005/01/0104_050104_tsunami_animals_2.html

Notes from 20131005

Conversation with Matt

  • Human reactions to controlled environment (such as a city, http://www.superflux.in/blog/infrastructure-fiction) and uncontrolled environment (everything that's not a city)
  • Weatherlore is an interesting direction, it seems more malleable than myths
  • Evolutionary psychology - how much of our worldview is based on primitive responses? to research: meaning making in humans, in contrast to animals, who primarily respond to stimuli without trying to make sense out of it
    • e.g difference between a bird sensing EM field in contrast to the human responses “making stuff up to try to understand what happens”.
    • human responses to stimuli: physical (tend to be dampened nowadays), mental (meaning making)
    • sonic experiment - pre-disaster changes in EM field
    • physical responses to the environment: body weather
    • (non)awareness of environmental changes: e.g. bushfire on an unusually hot day out of bushfire season in Adelaide Hills: seasons are more in flux, but people tend not to pay attention to signals from the environment. if the laws change to make an out-of-season fire instigation into criminal negligence - proof of acceptance of climate change.

Making Meaning

Notes from 20131006

  • staged photgraphs as design fiction and/or design noir. moments of mixed familiarity and unease (e.g. eating pizza in groznjan, machine readable objects, green sky, densisty of air, prevalence of monocles)
  • decay and half-life of aphorisms. persistence of relevance in proverbs. graveyard of false lore, forgotten aphorisms.
  • illustrations for contemporary proverbs and the future perspectives which make them appear quaint

Notes from 20131007

Tradition must be a springboard to the future, not an easy chair for resting.

Tradition must be a springboard to the future, not an easy chair for resting.

L1007026

She who foretells the future lies, even if she tells the truth

Design Fiction

Bruce Stirling: Design fiction is the deliberate use of diegetic prototypes to suspend disbelief about change. That’s the best definition we’ve come up with. The important word there is diegetic. It means you’re thinking very seriously about potential objects and services and trying to get people to concentrate on those rather than entire worlds or political trends or geopolitical strategies. It’s not a kind of fiction. It’s a kind of design. It tells worlds rather than stories.

Notes from 20131008

  • aphorisms, determinism and prediction markets
  • two DRAFT narrative video sketches using the same photographic material (shot by Nik) and weatherlore about changing weather. One about a child and her family of weathermakers and the other about a mutant able to commune with the biosphere:

Tale of a child and the weathermakers at foam on Vimeo.

parenzana weatherlore at foam on Vimeo.

Notes from 20131009

drive from Motovun → Linz

Future Fabulators workshop http://libarynth.org/future_fabulators/index and http://fo.am/future_fabulators

A constructive observation of a participatory process to elicit ideas about possible futures. More about the scenario building process:

This could be abridged to assist with the communication of stories based on weather lore across diverse communities in Australia or else where.

Meeting and networking with likeminded individuals and organisations from across Europe.

  • Valentina Nisi, Alberto Velez Grilo (University of Madeira)
  • Tina Auer, Andrea Strasser, Marc9, Andreas Mayrhoffer & Tim Boyket (Time's Up Austria)
  • Rarita Zbranca and Istvan Szakats (AltArt Romania)

Notes from 20131015

Discussions at foam Brussels

Tim Boykett

Tim spoke about people resettling from one geographical place to another and still living by the weather lore of the first place. Hence a misunderstanding of the seasons/weather leading to dire consequences for the environment of the next place. For example the Noonga people in Western Australia considered their part of the world to have six seasons but when it was settled by the English they brought their idea of four seasons with them.

Rasa Alksnyte

Rasa gave direct feedback on the project as she had read about it in these notes. Firstly she found the focus of the project very vast in respect to potential outcomes. This could be considered a bit unfocussed, however she thought that if the main idea becomes clearer then it was very exciting to have a project with so many potential forms.

  • The videos could be reconsidered in respect to what needs to be said in words and what can be said in images. There was also a question of language and whether text would be best received spoken over the images. We discussed the tone of storytelling and considered the addition of a fictive language based around tonal sounds of storytelling.
  • She liked that we worked closely with who and what was at the residency. We discussed that my perception about the work I am making has altered since becoming a mother. I might observe and listen differently, carry myself differently and relate to others in new ways, so including my baby in the work was apt, honest and personal.
  • In respect to physical languages, she recommended that I study the gestures of mothers and babies in paintings by Brueghel or Bosch.
  • I spoke about body weather and how there are physical processes to train the dancer/ performer to embody their environment.
  • We discussed the potential for theatrical scenarios to develop from the images and proverbs, live art installations and participatory performance or even community workshops could work well with the idea of weather lore.
  • Rasa suggested that I try to clarify several of the potential outcomes as goals and determine the real possibilities of each so that each incarnation is not necessarily a search for one main outcome but rather an individual focus with its own aims and goals.
  • We discussed the weather and atmosphere in Brussels and considered where this work might sit in respect to potential presentation outcomes in the future. The conversation then turned towards the suggestion that my next visit could be to locate presenters and performance opportunities.

Nik Gaffney

  • We discussed potential developments from the residency, Nik suggested there may be oportunities to involve people in scenario building workshops in Adelaide (esp. “festival of ideas”)
  • Nik and Maja would be interested in working with people in Adelaide who have improvisation skills (performance, theatrical or political) to further develop tools and training for prehearsals.

Notes from 20131016

In the beginning of the residency we had a discussion about which natural disasters occur in Istria. We couldn't think of any except bush fires. However, today Maja dug up the Istrian folk tales book in Pula and found another disaster that has been troubling the region for centuries: it seems that hail is the weather phenomenon considered mythical enough to make it into several legends. It is often related to misfortune of young children (especially those who died before being christened, or those strangled by their mothers). Hail and thunder becomes their way of communicating (usually their anger) with the living world. Aside from children, witches and priests are also known to be able to summon very localised and destructive hail storms.

Ref. Boskovic-Stulli, Maja (1959). Istarske Narodne Price. Institut za Narodnu Umjetnost, Zagreb

Sounds from Matt

Miranda's Weather

miranda-weather-2

residency report

Adhocracy - June 2014

User Tools

Page Tools

Site Tools